No Result
View All Result
火新聞
  • 首頁
  • 地方
  • 國際
  • 旅遊
  • 健康
  • 生活
  • 消費
  • 綜合
  • 首頁
  • 地方
  • 國際
  • 旅遊
  • 健康
  • 生活
  • 消費
  • 綜合
No Result
View All Result
火新聞
No Result
View All Result
Home 生活

告別繁瑣報銷流程 迎接高效商務支出管理 美國運通企業支付方案

火新聞 by 火新聞
2025 年 12 月 10 日
in 生活
0
告別繁瑣報銷流程 迎接高效商務支出管理 美國運通企業支付方案
0
SHARES
0
VIEWS
Share on FacebookShare on Twitter

財經中心/綜合報導

還在為繁瑣的財務流程煩惱?員工出差自墊費用,報帳常因收據遺失或格式錯誤而拖延;採購流程層層審核,稍有不慎就被退回重來;財務部門則需逐筆核對,加班處理錯誤。美國運通企業支付方案,協助企業簡化採購與報銷流程,從企業卡、會議卡、採購卡到商務差旅帳戶,依需求靈活配置,提升效率,讓財務管理更快速、省時又安心。

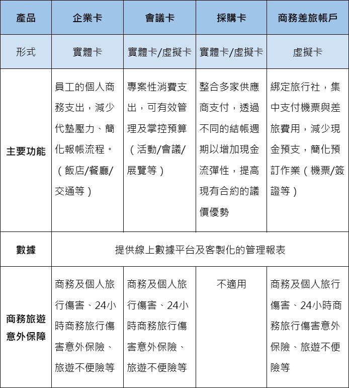
企業卡:提升財務效率好幫手

不同於個人信用卡,企業卡由公司統一管理,可依需求設定額度並分配給員工使用,確保支出透明可控。企業卡能自動對接大多數企業會計系統,即時彙整消費數據,簡化報銷流程,減少人工處理,提高財務效率。此外,企業卡提供多種責任保障選項,企業可靈活選擇最適合的方案,有效降低財務風險,確保資金運用更安全、精準且高效。

會議卡:高效管理專案支出

會議卡可用於統一管理專案性消費支出及預算管理,適合給行政或人資部門舉辦商務會議或培訓。可減少現金或訂金的預支,並簡化會議與活動的預訂流程,提升資金運用效率。透過集中資料管理,企業能夠獲得完整的消費數據,進行深入分析與成本控管。

採購卡:使採購交易更透明

採購卡適合給總務或採購部門使用,可減少現金支付與繁瑣的報帳流程,提升採購效率。此外,將支出集中至特定供應商,不僅能提高交易透明度,還能增強議價能力,進一步降低採購成本,實現更高的財務管理效益。

商務差旅帳戶:簡化出差預訂流程

商務差旅帳戶是虛擬帳戶,可各別綁定旅行社,集中支付機票及差旅支出,簡化機票與住宿等預訂流程,並提供客製化的差旅資訊,提升管理效率。此外享有完善的差旅意外及誤失保障,適合出差頻繁的企業。

你是公司的CEO、HR或財務主管嗎?想要提升公司的管理效率嗎?美國運通企業支付方案幫助您優化報銷、採購和差旅流程,更精確地管理預算,降低管理成本,並增強與供應商的談判能力。立即申請,提升企業運營效率,實現更高效的財務管理!

謹慎理財 信用至上  *優惠適用細則請見美國運通官網

Previous Post

工研院無人商店「拿了就走」全影像AI、邊緣運算打造新零售

Next Post

INPARADISE 饗饗 推出全新企劃「世界的饗饗:味旅・義大利」

火新聞

火新聞

Next Post

獨|漾新聞|研究小便斗噴濺 陽明國中全國科展勇奪物理第一 再獲康寧創新獎

發佈留言 取消回覆

發佈留言必須填寫的電子郵件地址不會公開。 必填欄位標示為 *

推薦給您

守護毛孩不遺餘力 「共享團隊」啟動寵物公益計畫 以實際行動讓愛走進日常

守護毛孩不遺餘力 「共享團隊」啟動寵物公益計畫 以實際行動讓愛走進日常

18 小時 ago
《CJC Race》打造區塊鏈 Game-Fi 賽馬新體驗

《CJC Race》打造區塊鏈 Game-Fi 賽馬新體驗

1 天 ago

即時

共享團隊走進校園 防詐宣導點亮警覺意識 讓學生更安心追夢

共享團隊走進校園 防詐宣導點亮警覺意識 讓學生更安心追夢

4 週 ago
馬來西亞國際航空全球「Time for New Chapters」活動啟航 迎接新一年新啟程

馬來西亞國際航空全球「Time for New Chapters」活動啟航 迎接新一年新啟程

4 天 ago

熱門

共享團隊走進校園 防詐宣導點亮警覺意識 讓學生更安心追夢

共享團隊走進校園 防詐宣導點亮警覺意識 讓學生更安心追夢

4 週 ago
共享團隊以行動守護海洋  志工淨灘超千公斤廢棄物 打造永續藍色家園

共享團隊以行動守護海洋 志工淨灘超千公斤廢棄物 打造永續藍色家園

2 個月 ago
美國穩定幣立法落地 美元體系正式邁入數位國債時代

美國穩定幣立法落地 美元體系正式邁入數位國債時代

4 週 ago
PetSpace 全寵空間:七年深耕寵物社群 引領產業創新變革

PetSpace 全寵空間:七年深耕寵物社群 引領產業創新變革

2 週 ago
USbank × Bitget Wallet:以 USDT 打開通往美國國債的合規通道

USbank × Bitget Wallet:以 USDT 打開通往美國國債的合規通道

2 個月 ago
火新聞

火新聞新聞網是值得您關注的新聞平台,提供全面且即時的新聞報導。我們涵蓋各種主題,包括地方時事、社會、消費、藝術、文化、生活等議題。我們努力為讀者呈現多元、精彩的報導,並且保持高度的新聞專業性。無論是關心社會議題、追蹤國際動態,或是追尋娛樂八卦,火新聞新聞網都能滿足您的需求。

分類

  • 健康
  • 國際
  • 地方
  • 旅遊
  • 消費
  • 生活
  • 綜合

Tag

USbank × Bitget Wallet USDT打開通往美國國債的合規通道 共享團隊,共享團隊以行動守護海洋

Copyright © 2025 火新聞.

No Result
View All Result
  • 首頁
  • 地方
  • 國際
  • 旅遊
  • 健康
  • 生活
  • 消費
  • 綜合

Copyright © 2025 火新聞.