記者李喬智/臺中報導
環球永續股份有限公司近期遭詐騙集團冒用公司名義進行投資詐騙,據聞已有受害者出現,損失金額相當可觀。該公司今(6)日特別委請嵐川法律事務所代為發表聲明,呼籲民眾提高警覺,切勿輕信來路不明的投資邀約,避免落入詐騙陷阱。
「永續發展是全世界共同的目標與願景,不應被詐騙集團用來當作斂財行騙的工具。」環球永續副總經理暨發言人賴品丞表示,該公司長期專注於能源管理、企業節能、碳管理及循環經濟等永續事業,並未從事投資顧問業務,更不會以各種通訊軟體、社群或平台進行投資會員的招募,他嚴厲譴責詐騙集團冒用環球永續名義進行吸金行為,並強調這類詐騙行為不僅影響企業聲譽,更讓社會大眾蒙受財務損失,環球永續對此深惡痛絕,絕不姑息。
由於永續發展方興未艾,多數人尚未完全理解相關細節,因此成為詐騙集團利用的機會。民眾應保持警覺,謹慎核查投資資訊,以免上當受騙。環球永續強調,他們始終致力於推動綠色經濟,並希望透過此次聲明讓大眾正視詐騙問題,提升防範意識。該公司也表示,若民眾接獲可疑投資邀約或發現有人假借環球永續名義進行不法行為,可立即撥打警政署165反詐騙專線查證,保障自身權益。
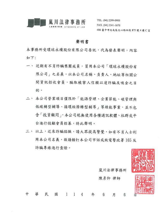
以下為環球永續委託嵐川法律事務所發布的正式聲明內容:
- 近期有不肖詐騙集團成員,冒用本公司「環球永續股份有限公司」之名義,以本公司名稱、負責人、地址等相關公開資訊招收會員,騙取被害人信賴以達詐騙及吸金之目的。
- 本公司營業項目僅限於「能源管理、企業節能、碳管理與低碳轉型輔導、循環經濟轉型輔導」等綠能事業,並不包含「投資顧問」,本公司絕無使用各種通訊軟體、社群或平台進行投顧會員招募,特此聲明。
- 以上,近來詐騙猖獗,請大眾提高警覺,如有不肖人士利用本公司名義,敬請撥打本公司市話或致電警政署165反詐騙專線進行查證。
※【新頭條-Thehubnews】提醒您:反詐騙三步驟!!冷靜、查證、報警
推薦閱讀:
- 影音/「腦的美麗境界」腦科學教育巡迴展 市立圖書館自6月5日至6月29日止
- 影音/2025台灣設計展在彰化 「設計的舞台 有你才精彩」 志工招募開跑
- 台灣醫護涉入仲介引發道德與人權問題 前中國軍醫揭露殺人取肝活摘真相
記者李喬智/臺中報導
環球永續股份有限公司近期遭詐騙集團冒用公司名義進行投資詐騙,據聞已有受害者出現,損失金額相當可觀。該公司今(6)日特別委請嵐川法律事務所代為發表聲明,呼籲民眾提高警覺,切勿輕信來路不明的投資邀約,避免落入詐騙陷阱。
「永續發展是全世界共同的目標與願景,不應被詐騙集團用來當作斂財行騙的工具。」環球永續副總經理暨發言人賴品丞表示,該公司長期專注於能源管理、企業節能、碳管理及循環經濟等永續事業,並未從事投資顧問業務,更不會以各種通訊軟體、社群或平台進行投資會員的招募,他嚴厲譴責詐騙集團冒用環球永續名義進行吸金行為,並強調這類詐騙行為不僅影響企業聲譽,更讓社會大眾蒙受財務損失,環球永續對此深惡痛絕,絕不姑息。
由於永續發展方興未艾,多數人尚未完全理解相關細節,因此成為詐騙集團利用的機會。民眾應保持警覺,謹慎核查投資資訊,以免上當受騙。環球永續強調,他們始終致力於推動綠色經濟,並希望透過此次聲明讓大眾正視詐騙問題,提升防範意識。該公司也表示,若民眾接獲可疑投資邀約或發現有人假借環球永續名義進行不法行為,可立即撥打警政署165反詐騙專線查證,保障自身權益。
以下為環球永續委託嵐川法律事務所發布的正式聲明內容:
- 近期有不肖詐騙集團成員,冒用本公司「環球永續股份有限公司」之名義,以本公司名稱、負責人、地址等相關公開資訊招收會員,騙取被害人信賴以達詐騙及吸金之目的。
- 本公司營業項目僅限於「能源管理、企業節能、碳管理與低碳轉型輔導、循環經濟轉型輔導」等綠能事業,並不包含「投資顧問」,本公司絕無使用各種通訊軟體、社群或平台進行投顧會員招募,特此聲明。
- 以上,近來詐騙猖獗,請大眾提高警覺,如有不肖人士利用本公司名義,敬請撥打本公司市話或致電警政署165反詐騙專線進行查證。
※【新頭條-Thehubnews】提醒您:反詐騙三步驟!!冷靜、查證、報警
推薦閱讀:
- 影音/「腦的美麗境界」腦科學教育巡迴展 市立圖書館自6月5日至6月29日止
- 影音/2025台灣設計展在彰化 「設計的舞台 有你才精彩」 志工招募開跑
- 台灣醫護涉入仲介引發道德與人權問題 前中國軍醫揭露殺人取肝活摘真相








